파이썬으로 알고리즘, 자료구조 공부하기!
이번에는 삽입 정렬, 선택 정렬이다
정렬 알고리즘에서 많이 나오는 것들이 버블 정렬, 삽입 정렬, 선택 정렬 등이 있는데
당분간 이 정렬에 대해서 공부하고 정리하려고 한다!
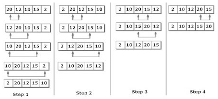
먼저 선택 정렬(selection sort)이다

선택 정렬은 위 그림을 보면 이해가 편하다
매 step으로 나뉘어 진행하는데 첫 번째에 스탭을 돌면 가장 작은 값이 맨 처음으로 온다.
그리고 첫 번째 값을 fixed 시켜놓고 2번째 값 부터 시작하고 또 다시 비교한다.
그렇기 때문에 비교는 N * (N-1)만큼 비교를 하게 된다. 하지만 교환 횟수는 N - 1 정도이다
파이썬으로 코드를 구현해보자

이렇게 간단한 하나의 함수로 만들 수 있다.
2개의 for문을 돈다. N * (N -1)이므로 그렇다.
첫 번째 for문에선 기준이 되는 값을 가져온다. 그리고 인덱스 또한 가져온다.
두 번째 for문에선 첫 번째 for문 이후의 index에 접근하며 값을 비교한다. 기준점이 되는 값이 더 크면 min 값을 그 작은 값으로 바꿔준다(기준값이 아님. 기준 값보다 더 작은 값). 그리고 해당되는 인덱스를 minindex에 저장한다.
min이 더 작게 되면 조건에 걸리지 않는다. 그렇게 minindex를 구하게 되면
기준이 되는 index(sel) 값을 작은 값이 있었던 minindex에 넣어주고 작은 값(min)을 기준이 되는 index ( sel )에 넣어준다!

그래서 위와 같이 나온다.
1, 4, 5, 2, 3 이 있으면
맨 처음 기준은 1이다. 여기선 1이 제일 작으니 비교를 해도 문제가 없다.
다음은 4이다. 5랑 비교를 하면 별 문제가 없는데, 2랑 비교를 하면 조건에 걸린다. 그리고 3은 2보다 덜 작으니까 조건에 걸리지 않는다. 이렇게 반복하면서 값을 바꿔주면 정렬이 된다!
이것이 선택 정렬이다
다음은 삽입 정렬(insertion sort)를 알아본다
삽입 정렬은 아래 그림과 같다.

작은 값이 있으면 계속 앞으로 보내는 작업을 한다.
즉 값을 뽑아낸 뒤 작은 영역으로 삽입한다. 이것이 삽입 정렬의 알고리즘이다.

파이썬 코드로 보면 위와 같다.
배열을 입력 받고 첫 for문을 돌 때 1번 인덱스부터 진행한다. 그리고 그 값을 temp에 저장하고 index를 ins_idx에 넣어둔다.
다음 while문을 도는데 temp보다 현재 인덱스 - 1 값이 더 클 때까지 진행한다. 앞의 있는 값이 작은 값이면 이미 정렬이 되어 있기 때문에 의미가 없기 때문이다.
만약 앞의 값이 더 크면 앞의 값(index - 1의 값, ins_idx - 1)을 현재 인덱스( ins_idx )에 넣어준다. 그리고 idx를 감소 시키면서 계속 진행
그 while문이 끝나면 ins_idx가 변화가 있을 것이다. 앞의 값이 작았으면 계속 - 등이 되어서.
그 값에 이제 아까 저장해뒀던 temp를 넣어준다.

위와 같이 진행된다
혹시 헷갈릴까봐 print로 진행 상황을 볼 수 있도록 했다.
이걸로 파이썬으로 삽입 정렬, 선택 정렬 공부 끝!
'알고리즘&자료구조' 카테고리의 다른 글
| 합병정렬(merge sort) 혹은 병합정렬에 대해서 공부하자 - 파이썬 코드 (1) | 2019.04.23 |
|---|---|
| 파이썬으로 자료구조, 알고리즘 공부하기! 버블 정렬(bubble sort), 쉘 정렬(shell sort) (0) | 2019.04.23 |
| 파이썬으로 알고리즘, 자료구조 공부하기 - 트리(tree), 이진트리(binary tree) (0) | 2019.04.05 |
| 파이썬으로 알고리즘, 자료구조 공부하기 - 스택과 큐(stack, queue) (0) | 2019.04.02 |
| 파이썬 알고리즘, 자료구조 공부 - 이중 연결 리스트(doubly linked list) (0) | 2019.04.02 |